

九游会体育-九游会欧洲杯-九玩游戏中心官网
雷递网 雷建平 3月13日
长春长光辰芯微电子股份有限公司(简称:“长光辰芯”)日前获IPO备案,拿到了赴港股上市的钥匙。
长光辰芯2023年6月曾在A股递交招股书,原运筹帷幄募资15.57亿元,但时隔一年半后,长光辰芯冲刺科创板失败。而后,长光辰芯转战港交所。
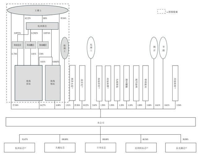
奥普光电执股25.56%,凌云光执股为10.22%,均是膺惩推动。
奥普光电(股份代号:002338.SZ )是深交所上市企业,长春光机所领有奥普光电41.40%的股权,为奥普光电的履行结束东说念主。
凌云光(股份代号:688400.SH )是上交所上市企业。凌云光48.55%的股权由公司非实施董事杨艺女士实益领有,其中5.11%为杨艺女士成功执有,余下43.44%则因其妃耦姚毅执股而被视为由杨艺女士实益领有。
前9个月营收5.65亿 期内利润1.46亿
长光辰芯是一家高性能CMOS图像传感器(CIS)提供商。长光辰芯一直专注于高性能CMOS图像传感器的研发,提供的九人人具系列,平凡适用于工业成像、科学成像、专科影像和医疗成像等时刻限制。
招股书表露,长光辰芯2022年、2023年、2024年营收差异为6亿元、6.05亿元、6.73亿元;毛利差异为4.6亿元、3.84亿元、4亿元,毛利率差异为76.2%、63.5%、59%;年内利润差异为-8410万元、1.7亿元、1.97亿元;年内利润率差异为-13.9%、28.1%、29.3%。

长光辰芯2025年前9个月营收为5.65亿元,较上年同时的4.58亿元增长23%;毛利为3.63亿,上年同时的毛利为2.54亿元;毛利率为64.2%;期内利润为1.46亿元,期内利润率为26.1%。

长光辰芯2022年、2023年、2024年经调治净利差异为2.93亿元、2.23亿元、2.49亿元;长光辰芯2025年前9个月事调治净利为2.07亿元。
高瓴是推动
长光辰芯微实施董事差异为王欣洋博士、张艳霞博士、邬勤耘女士;非实施董事差异为杨艺女士、储海荣博士、熊彻亮博士;孤苦非实施董事差异为王新路博士、解宁博士、高腾博士。

长光辰芯控股推动为王欣洋,履行结束东说念主为王欣洋、张艳霞细君,成功及转折统统结束公司49.53%股份。
王欣洋,1980年生,毕业于浙江大学愚弄电子时刻专科,学士学位;英国南安普顿大学微电子专科,硕士学位;荷兰代尔夫特理工大学微电子及CMOS图像传感器假想专科,博士学位。2008年5月至2008年11月,任CYPRESS Semiconductor电气假想工程师;2008年11月至2012年8月,任CMOSIS图像传感器行家;
王欣洋2012年9月至2021年4月,任公司董事、总司理、首席实施官;2012年8月至2022年4月,东说念主事考虑在中科院长春光机所,任盘考员、博士生导师;2021年4月于今,任公司董事长、总司理、首席实施官。
张艳霞,女,1979年生,领有瓦努阿图共和国恒久居留权,毕业于浙江大学电子工程专科,学士学位;加拿大康考迪亚大学电子工程专科,硕士学位;荷兰代尔夫特理工大学愚弄物理专科,博士学位。2008年7月至2010年12月,任Mapper Lithography实验物理学家;2010年12月至2013年2月,任Philips Research Europe科学家;2013年2月至2018年8月,任公司阛阓总监;2018年8月至2022年12月,任公司首席运营官;2022年12月于今,任公司董事、副总司理、董事会布告、首席运营官。

王欣洋博士执股27.36%,奥普光电执股25.56%,珠海云辰执股14.27%,凌云光执股为10.22%,珠海旭辰执股6%,马成博士执股2.63%,艳霞博士执股1.91%,珠海祈欣、高瓴裕润差异执股1.5%,先进制造执股1.2%;

国策骧驰执股为1.1%,厦门源峰、华舜广州差异执股为1%,刘洋、李扬差异执股为0.61%,深圳九想执股为0.6%,聚源信诚执股为0.5%;
覃浩、芜湖拓辰执股为0.4%,苏州方广执股为0.36%,宜宾晨说念执股为0.27%,盛宇华天、中科创星差异执股为0.2%,常州方广执股为0.14%,平阳源新、中科先导、东湖国隆差异执股为1%。
———————————————九游会体育-九游会欧洲杯-九玩游戏中心官网